Chairman's Address
Our History
The Sinopec Brand
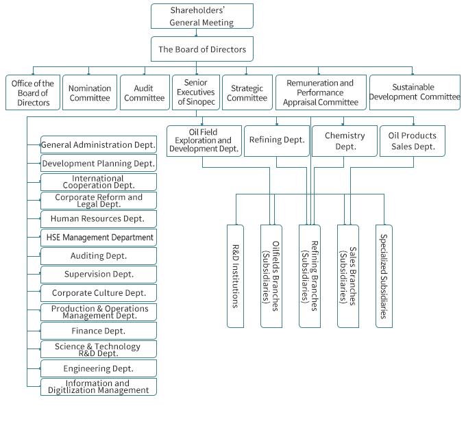
Structure
Board of Directors
Senior Management Members
Exploration and Production
Refining
Marketing and Distribution
Chemicals
Oilfields
Refineries & Petrochemicals
Oil Products Sales
Wholly-owned & Controlling Subsidiaries
Research Institutions
Others
Fact Sheet
Awards
Articles of Association
Internal Control